新版《北京市积分落户管理办法》(以下简称《管理办法》)和《北京市积分落户操作管理细则》(以下简称《操作管理细则》)已完成修订,于7月16日发布。7月17日起,北京市2020年度积分落户工作将正式启动。新版《管理办法》主要指标包括哪些?有什么特点?新版政策进行了哪些调整?积分落户是否收费?能否委托中介办理?这些问题,官方做出了回答:
1.积分落户政策面向社会公开征求意见总体情况如何?来信建议主要集中在哪些方面?采纳了哪些建议?
答:积分落户政策自5月13日至6月12日面向社会公开征求意见,为期30天。期间,社会各界积极建言献策,通过电子邮箱、领导信箱、12345市民热线等方式征集来信来电共24275封(件),涉及意见建议37468条。这些意见建议主要呈现出以下几个特点:一是社会诉求多样。意见涉及合法稳定就业、合法稳定住所、职住区域、教育背景、纳税、落户规模、新增指标项目、积分赋权、执行年限、操作系统等40多个方面。二是对导向指标的意见较为集中。社会普遍对首都城市功能定位有较为清晰的认识,从优化完善的角度,对导向指标提出意见建议。针对职住区域、教育背景、纳税等指标的意见占46%。三是寄托了美好的愿望和对城市的深厚感情。有建言人表示“年龄指标超45岁后每年递减4分,让我看到了希望!”“感受到了这座城市的温暖”等等。
对于群众的意见建议,相关部门逐条进行了认真研究分析,并结合北京实际,对部分意见进行了吸纳。主要包括:调整优化职住区域指标计分年限,纳税指标调整为梯度赋分,创新创业指标中国家及市级职业技能竞赛可积分范围由前五名扩展至前十名。
政策总体上坚持积分落户政策面向普通劳动者的定位,引导城市功能和布局优化调整,统筹考虑了各方诉求和实施操作的情况,确保政策整体稳定和年度申报工作正常开展。
2.新版《管理办法》主要指标包括哪些?有什么特点?
答:新版《管理办法》继续保持“4+2+7”政策框架体系。即4个资格条件:符合持有北京市居住证、不超过法定退休年龄、在京连续缴纳社会保险满7年、无刑事犯罪记录条件的人员,可以申请参加积分;2项基础指标:合法稳定就业及合法稳定住所指标,突出就业居住的基础性作用;7项导向指标:教育背景、职住区域、创新创业、纳税、年龄、荣誉表彰、守法记录指标,落实首都城市战略定位、体现经济社会发展需要。与《管理办法》紧密衔接,《操作管理细则》也同步进行了修订,对合法稳定就业、合法稳定住所、教育背景、创新创业、纳税等指标的具体认定标准进行了明确。
新版政策体现出三个特点:一是在政策定位上,保持了连续性稳定性,更加突出面向普通劳动者的政策导向;二是在具体内容上,堵塞了漏洞,更加突出公平公正;三是在分值设置上,调整为梯度赋分,平滑分值差距,更加突出科学精细。
3.与试行政策相比,新版政策进行了哪些调整?
答:新版政策主要对6个导向指标及操作层面进行了调整优化:教育背景指标增加了对只取得学历或学位人员可积分的内容,明确了就学期间社保及居住分值扣减规则,进一步体现就学、就业起点公平。职住区域指标将该计分年限由2017年1月1日调整为2018年1月1日,与试行政策实施时间一致,明确此后在本市城六区之外其他行政区自有住所居住(或工作并居住),且取得落户资格后在该自有住所落户的予以积分,强化了首都人口和功能布局调整的导向。创新创业指标精简了关于申请人任职年限、工资收入等加分内容,同时考虑城市发展需求,对获得一定股权类现金融资的国家高新技术企业或科技型中小企业持股人员予以加分。此外,在新版《操作管理细则》中,优化了创新创业指标中部分奖项内容,扩大了职业技能竞赛获奖人员加分范围。纳税指标精简了申请人在京投资企业按照出资比例纳税可获加分的内容,同时进一步倡导持续稳定纳税的政策导向,并考虑申请人年度纳税额度存在一定波动的实际情况,调整为申请人近三年连续纳税,个人所得税纳税额每1年在10万元及以上的,加2分,最高加6分,平滑了分值差距。年龄指标调整为梯度赋分,在45周岁以上的,每增加一岁(含不满一岁)少加4分。同时,明确了涉税违法行为、守法记录指标中行政拘留处罚的扣分时限均为“近5年”,避免一旦违法、终身受罚。
此外,政策推进方面,要求“用人单位须在京注册,进行税务登记并依法纳税”,进一步强化诚信申报,加强社会监督和部门核查。
4.新版政策对合法稳定住所指标的认定有哪些调整?
答:新版《操作管理细则》对 “本细则发布之日(不含)前” 在单位宿舍、租赁住所居住的申请人,其连续居住年限的认定明确为以申请人同期在京合法稳定就业年限计算,不再以“2017年1月1日(不含)”为界。2020年申报积分落户的申请人居住在本市租赁住所和单位宿舍的,可不必填报该指标,系统将根据申请人在京社保缴纳情况直接计算分值。
需要提示申请人注意的是,在2020年7月16日(含)后在京居住租赁住所的分值将严格依据北京市住房租赁管理和服务平台的备案信息进行认定,申请人应按照住建部门要求,依法依规办理住房租赁合同备案,未依法及时办理的,未来申报积分落户时将会影响该项指标积分。
5.新版《管理办法》中教育背景指标为何增加“只取得学历或学位的,可按照《北京市积分落户操作管理细则》有关标准获得积分”的表述?
答:教育背景指标的赋分原则是保持就学与就业、居住的起点公平,也就是说就学一年的积分分值应与就业和居住一年的分值相衔接。在政策试行期间,不少申请人反映,完成了相应年限的全日制学习,因各种原因只取得学历证书或学位证书,既不能获得就业、居住积分,也不能获得教育背景积分,有失公平。

如申请人高中毕业后1998年9月至2002年8月取得全日制大学本科学历,但未取得学士学位证书,按照试行政策,其1998年9月至2002年8月这段时间既没有合法稳定就业指标积分,也没有教育背景指标积分。按照新版政策,则该申请人在这段时间可以取得10.5分。
6.新版政策对教育背景指标明确了就学期间社保及居住年限的扣分规则,相比试行政策更加严格了吗?
答:为避免教育背景指标与合法稳定就业居住指标重复计分,无论是试行政策还是新版政策,都规定了需要扣除就学期间的社保及居住年限分值。试行期间,还专门制定发布了补充通知对各种情况进行说明。但试行期间暴露出“弯道超车”问题,比如有的申请人用8个月时间取得在职本科学历学位,教育背景指标可获得:15-3.5/12*8=12.67分,同时还可取得40个月的就业积分:3/12*(12*4-8)=10分,共可积22.67分,相对于其他全日制就读本科4年的申请人(可得15分)获得更多积分,有失公平。
因此,在新版政策中,进一步明确了就学期间社保及居住年限的扣分规则。即:分别比照赋分规则,自毕业日期起,往前扣除相应年限内同时获得的连续缴纳社会保险年限及连续居住年限积分;期间获得社保及居住年限积分不足规定年限的,按实际获得年限扣分;未获得社保及居住年限积分的则不予扣分,全日制学习取得学历的申请人、在职学习取得学历的申请人,得分都与同时段只就业人员基本持平,略有提高。

为方便在职学习取得学历学位的申请人,在申报时结合个人实际情况判断是否填报教育背景指标,今年在申报页面添加了教育背景积分模拟计算器,建议分别测算合法稳定就业指标和教育背景指标得分后,再决定如何填报。
7.此次政策修订对职住区域指标的调整出于哪些考虑?指标调整后该如何计算?有何具体要求?
答:设置职住区域指标,主要是落实京津冀协同发展战略和北京城市总体规划要求,促进城市空间布局优化,缓解中心城区人口资源环境矛盾。此次政策修订不再强调转移,将试行政策实施前已经且一直在城六区外其他行政区居住工作的人群纳入加分范围。同时,将该指标计分年限由2017年1月1日调整为2018年1月1日,与试行政策实施时间一致。具体操作详见下表:

需要说明的是,获得职住区域指标加分的申请人在积分落户申报的上一年度12月应满足该指标加分条件,即在本市城六区之外其他行政区自有住所居住或同时在本市城六区之外其他行政区工作;获得职住区域指标加分的申请人在取得落户资格后,还应当在该自有住所落户。
8.此次政策修订对创新创业指标调整有哪些考虑?
答:此次修订主要对创新创业指标进行了三方面调整,一是精简了创新创业指标对“申请人在国家高新技术企业担任高级管理人员、核心技术人员,且在持股比例、工资收入等方面符合一定条件的,可获得加分”的规定。二是立足全国科技创新中心的功能定位和城市发展需求,为帮助支持处于成长阶段的优秀科创企业,增加了“申请人在国家高新技术企业或科技型中小企业工作并持股比例不低于10%,且企业近三年获得股权类现金融资达到《北京市积分落户操作管理细则》有关标准的可积分,最高加6分”等内容。并在《操作管理细则》中对企业范围、投资机构、融资额度等做了进一步明确。三是为广泛引进培育创新创业人才,充分发挥创业带动就业倍增效应,对创新创业指标涉及奖项进行了补充调整,增加了北京市科学技术奖之突出贡献中关村奖、杰出青年中关村奖和特等奖等科技类奖项,以及人力资源社会保障部指导的“中国创翼”创业创新大赛全国决赛、市人力资源社会保障局主办的“创业北京”创业创新大赛,将国家级一类职业技能竞赛和全市性市级一类职业技能竞赛可积分范围由前五名扩展至前十名。
9.此次政策修订对纳税指标调整有哪些考虑?具体是如何认定的?
答:此次修订主要对纳税指标进行了四方面调整:一是为突出体现对申请人个人实际贡献的评价和考量,精简了“依法登记注册个人独资企业的投资人、有限责任公司的自然人股东、合伙企业的出资人,根据企业已缴纳的税金,以其出资比例计算纳税额,每年纳税20万元及以上,加6分”的表述;二是同国家个人所得税改革相衔接,将2019年1月1日(含)以后的个人所得税所得项目调整为综合所得(包括工资薪金所得、劳务报酬所得、稿酬所得、特许权使用费所得)和经营所得;三是综合征求意见情况,考虑到申请人年度纳税额度存在一定波动的实际情况,进一步平滑纳税指标得分差距,调整为个人所得税纳税额每一年在10万元及以上的,加2分,同时继续强调连续稳定,要求近三年个税纳税额均应大于零;四是明确了涉税违法行为“近5年”的减分期限,避免“一旦违法,终身受罚”。
在认定方面,《操作管理细则》已明确个人所得税纳税额以税款入库日期对应的金额为准,可参看个人所得税纳税记录或完税证明中的入库日期。
10.此次政策修订对年龄指标调整有哪些考虑?调整以后是如何计算的?
答:新版《管理办法》将年龄指标由“超过45周岁的申请人不能取得年龄加分”调整为梯度赋分,即:申请人在45周岁(不含)以上的,每增加一岁(含不满一岁)少加4分。年龄计算时间截至积分落户申报工作启动的上一年度1月1日。以2020年申报为例,年龄指标积分操作详见下表:

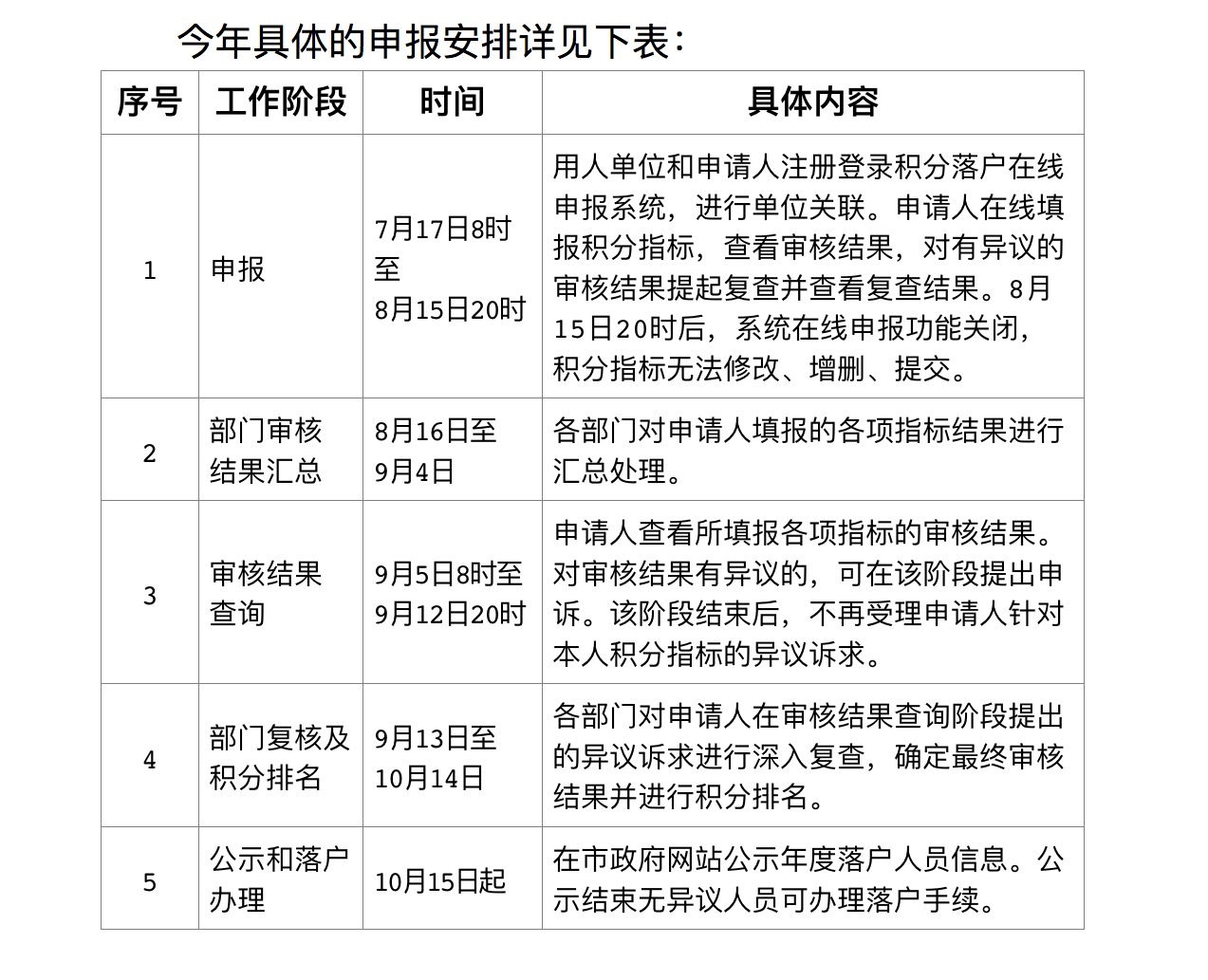
11.今年具体的申报安排是什么?
答:2020年的积分落户申报将按新版政策组织实施,于7月17日8时正式开启申报系统,8月15日20时系统关闭,仍于10月15日起公示年度落户人员名单。详见下表:

12.今年积分落户政策在操作层面进行了哪些调整?
答:为提高申报效率,打造“智慧政务”,今年的申报操作充分听取群众建议,更加简便优化。一是填报界面能优尽优。填报指标平均输入字数压缩至110字左右,比2018年减少近一半;突出页面关键信息,填报更省力,提醒更及时。二是历史数据能用尽用。充分依托大数据技术,在9项积分指标4项“零填报”的基础上,去年填报有效的自有住所产权信息和国内学历学位信息没有变化的,不必重复输入,直接选择即可。三是操作流程能简尽简。申请人在线完成全部指标填报后可直接提交计分,不必等待所有审核结果全部返回再提交。后续可以在部门审核结果汇总阶段,随时查询指标审核结果反馈情况。对审核结果不认可的,既可以在该阶段反映解决,也可以在审核结果查询阶段提出申诉,环节衔接更顺畅,参与申报更从容。
13.正式申报开始前,需要申请人提前做哪些准备?有问题应如何咨询?
答:建议申请人在市人力资源社会保障局“积分落户服务专栏”下载阅读《积分落户申报手册》(2020年版),熟悉申报操作环节,提前做好房屋及学历学位信息填报准备,包括登录北京市规划和自然资源委员会“北京市不动产登记领域网上办事服务平台”核实自有住所备案信息、登录教育部相关网站核对学历学位备案信息或进行学历学位认证等。该专栏“积分模拟计算器”也结合修订政策进行了全面升级,建议申请人提前自测,合理安排申报。
如需咨询各指标审核部门或各区积分落户服务窗口,可在该专栏查看联系电话。
14.新版积分落户政策对诚信监督有哪些明确要求?申报过程中,用人单位需要做哪些工作?
答:本市积分落户政策自实施以来,已面向社会通报处理了11名弄虚作假人员。此次发布的《管理办法》和《操作管理细则》对公平公正、诚信监督的要求一以贯之,持续加强。《操作管理细则》进一步明确了在线审核、限期申诉、资格不予递补等各项操作标准,持续深化数据共享,加强部门函询核查,更加突出公开透明、严谨严格,确保全程在阳光下运行。在落户公示阶段,扩大了拟落户人员分值公示范围,除年度总积分外,还将公示各项指标分值,便于社会监督。
此外,在失信责任追究方面,坚持申请人和用人单位共同对填报指标信息的真实性负责。申请人提供虚假材料的,取消当年及以后5年内的积分落户申请资格;已取得本市常住户口的,由公安部门予以注销,并迁回调京前户籍所在地。对用人单位协助提供虚假材料的,当年及以后5年内不受理其积分落户申请事项。申请人及用人单位的严重失信信息将纳入本市公共信用信息服务平台。涉嫌犯罪的,移交司法机关依法处理。
15.积分落户是否收费?能否委托中介办理?
答:北京市积分落户申报审核是公益性服务,全程不收取任何费用,也不接受中介服务,任何组织和个人以办理积分落户名义收取费用的,均属违法行为。2020年积分落户申报在即,再次提醒用人单位和申请人务必提高警惕,不要相信所谓的“代办服务”,避免遭受财产损失,更不要因提供虚假材料被取消申请资格并影响单位及个人诚信记录。用人单位要继续履行好诚信监督职责,及时纠正申请人的失信行为,并向相关部门报告。
16.积分落户规模是否会增加?
答:积分落户政策试行期间本市确定了每年6000人的落户规模,并实行同分同落。截至目前,已有1.2万余名申请人取得了落户资格,加子女连带落户实际落户20087人。针对社会关注度比较高的落户规模及公共服务保障等问题,相关部门将及时分析研究本市常住人口变化情况,统筹考虑城市发展需要,择机适度扩大年度落户规模,同时积极研究提升长期在京稳定就业居住人员的公共服务保障水平。
17. 此次发布的积分落户政策有效期为多长时间?
答:此次发布的《北京市积分落户管理办法》《北京市积分落户操作管理细则》将保持相对稳定,不设有效期,如遇国家和全市重大政策调整等情况,市相关部门将及时研究,提前征求意见。


0310-3111082
3047798688@qq.com
a>


